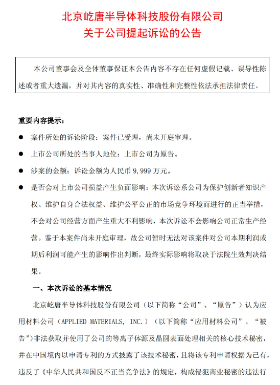
8月13日,國內半導體設備龍頭北京屹唐半導體科技股份有限公司(以下簡稱“屹唐股份”)公告稱,公司因認為應用材料公司(APPLIED MATERIALS, INC.)非法獲取并使用了公司的等離子體源及晶圓表面處理相關的核心技術秘密,在中國境內以申請專利的方式披露了該技術秘密,且將該專利申請權據為己有,違反了《中華人民共和國反不正當競爭法》的規定,構成侵犯商業秘密的違法行為,向北京知識產權法院提起訴訟,訴訟金額為人民幣9999萬元。
截至本公告披露日,該案件已立案,尚未開庭審理。
公司表示,本次訴訟不會對公司經營方面產生重大不利影響,也不會影響公司正常生產經營。最終實際影響將取決于法院生效判決結果。
屹唐股份表示,利用高濃度、穩定均勻的等離子體進行晶圓表面處理是公司的關鍵技術之一,相關技術被廣泛應用于公司的干法去膠、干法蝕刻、表面處理及改性等半導體加工設備中。公司在該領域具備領先的原創性技術能力,并擁有相關技術秘密。
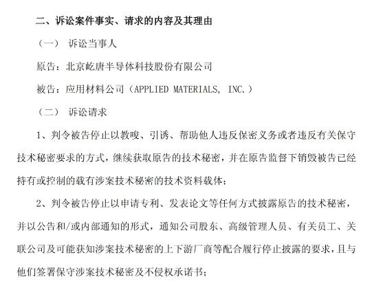
被告應用材料公司招聘了曾在原告全資子公司Mattson Technology, Inc.(以下簡稱“MTI公司”)工作的兩名涉案員工。該兩名員工了解公司關于等離子體的產生和處理方法的核心技術,熟悉和掌握相關設備結構以及技術工藝。在MTI公司任職期間,該兩員工均簽署了保密協議,對包括涉案技術秘密在內的技術信息承擔嚴格的保密義務。
證據顯示,應用材料公司招聘該兩名員工入職后,向中國國家知識產權局提交了一份發明專利申請,其中主要發明人即為前述兩名員工,該專利申請披露了屹唐股份與MTI公司共同所有的涉案技術秘密。
屹唐股份表示,被告非法獲取和使用原告的技術秘密,并在中國境內以申請專利的方式披露了該技術秘密,將該專利申請權據為己有,違反了《中華人民共和國反不正當競爭法》的規定,構成侵犯商業秘密的行為,對原告的知識產權和經濟利益造成嚴重的損害。經查,被告涉嫌實行將使用涉案技術秘密的產品向中國境內的客戶進行推廣銷售的行為,進一步造成了對原告商業秘密權益的侵害。
▲圖據官網
值得注意的是,屹唐股份一個月前剛剛上市。7月8日,屹唐股份在上海證券交易所科創板正式掛牌上市。上市首日,屹唐股份開盤一度漲超200%。截至8月13日收盤股價報22.88元,總市值676.23億元。
屹唐股份的主營業務為干法去膠、快速熱處理和干法刻蝕設備的制造。上述三類設備是芯片制造工藝中的必備流程,其中,刻蝕設備在芯片制造工藝中的重要性程度僅次于光刻機,位于技術含量最高的“卡脖子”領域。
該公司技術主體是2016年收購的美國半導體晶片加工設備供應商MTI公司,這也是中國資本第一次成功跨境收購半導體裝備公司。此后,屹唐股份在亦莊國投的支持以及半導體專家、公司首席執行官陸郝安的帶領下,挺過了“過渡期”并完成了對MTI的全面整合。2025年一季度,屹唐股份實現凈利潤2.18億元,相比去年同期增長113.09%。
在這背后,2016年亦莊國投主導的對MTI的收購功不可沒。據了解,先進制程芯片的制造過程有超過1000道工序,其中每一種工藝步驟都要使用不同的專用設備。其中,芯片制造主要分為前道工藝晶圓制造和后道工藝封裝測試,其中前道工藝的技術難度高,相對復雜。而屹唐股份的三項業務干法去膠、快速熱處理和干法刻蝕就分布在前道工藝中,且技術來源均為自主研發。
招股書顯示,報告期內,屹唐股份2022年-2024年來源于中國境內的收入復合增長率達19.85%,公司來自境內的銷售收入占公司營業收入的比重由2022年的45.15%上升至2024年的66.67%。其中,來自境內的專用設備收入占公司專用設備收入總額的比重由2022年的48.57%上升至2024年的72.74%。
公開資料顯示,應用材料公司(APPLIED MATERIALS, INC.)是一家美國半導體和顯示設備制造商,成立于1967年。
該公司官網顯示,2025財年第一季度,公司營收71.7億美元,同比增長7%,凈利潤11.85億美元,實現經營活動現金流9.25億美元,GAAP營業利潤率30.4%,非GAAP營業利潤率30.6%。
編輯︱楊睿奇
















